2021年5月2日0時至24時山東省新型冠狀病毒肺炎疫情情況
2021-05-03 08:08 健康山東

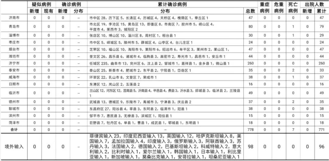
山東省本地病例按確診時醫(yī)院所在縣區(qū)統(tǒng)計,境外輸入病例單獨統(tǒng)計。
新增確診病例和無癥狀感染者具體情況由相關市衛(wèi)生健康委進行通報。

山東省本地病例按確診時醫(yī)院所在縣區(qū)統(tǒng)計,境外輸入病例單獨統(tǒng)計。
新增確診病例和無癥狀感染者具體情況由相關市衛(wèi)生健康委進行通報。
2021-05-03 青島日報社/觀海新聞
2021-05-03 青島日報/觀海新聞
2021-05-03 青島新聞網(wǎng)
2021-05-03 北青-北京頭條
2021-05-03 青島日報社/觀海新聞
2021-05-03 青島日報社/觀海新聞
2021-05-03 青島新聞網(wǎng)
2021-05-03 青島新聞網(wǎng)